Hello all!
We faced a problem which seems to be a common: the way to get all role properties from template is to use appropriate metatemplates, that offers properties such a RoleIndex, RoleFillerType and so on. But we cannot find a property to obtain Role Cardinality.
What could you suggest to do it properly?
We think that the proper way is to define something like HasCardinality in metatemplate p8:TemplateRoleDescription.
Getting Role Cardinalities from Templates
-
- Posts: 12
- Joined: Tue May 15, 2012 7:06 am
Re: Getting Role Cardinalities from Templates
Your question suggests that a role can be used many times from a single template, if assigned a cardinality.
But a template has an internal model expressed in first order logic. A template role is connected to that model. It cannot be dynamic.
If a relationship needs to be multiple, the solution is to use multiple templates.
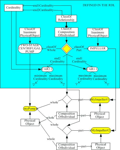
Here is Hans Teijgeler's application model that can be found at this link
The class-level template has cardinality, in this case set fixed to 2. That means that the instance of individual has 2 templates for the composition of impellers.
But a template has an internal model expressed in first order logic. A template role is connected to that model. It cannot be dynamic.
If a relationship needs to be multiple, the solution is to use multiple templates.
Here is Hans Teijgeler's application model that can be found at this link
The class-level template has cardinality, in this case set fixed to 2. That means that the instance of individual has 2 templates for the composition of impellers.